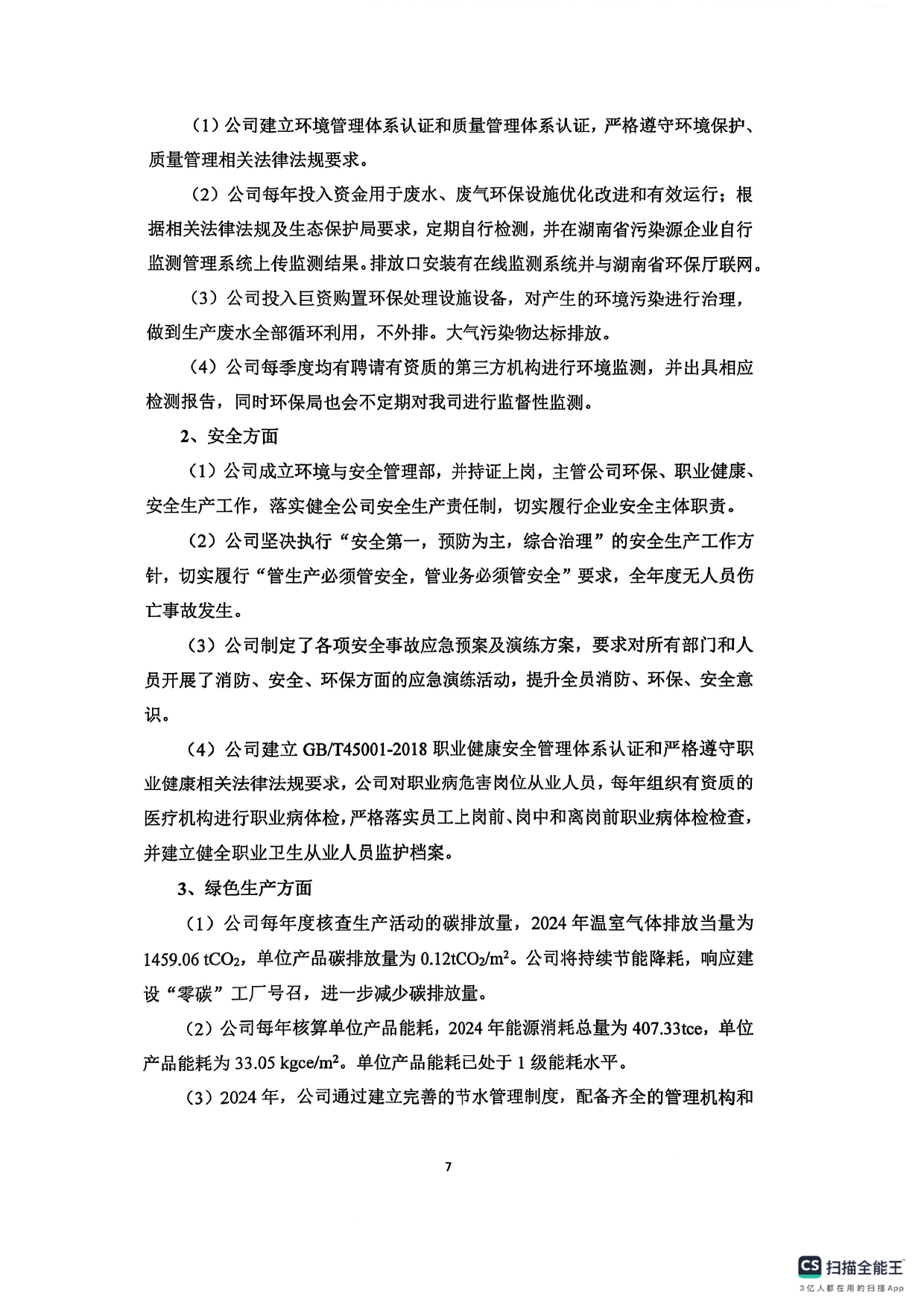
资讯中心
NEWS
资讯分类
您现在的位置:
首页
{navBreadcrumb=[{id=1, name=资讯中心, url=/news/1/, type=false, entityTag=news-cate, brother=[]}, {id=4, name=新闻快讯, url=/news/4/, type=false, entityTag=news-cate, brother=[]}], compositePage={id=null, name=null, url=null, type=false, entityTag=null, brother=[]}, currentPage={id=null, name=湖南武陵机械制造有限公司2024 年度企业社会责任报告, url=null, type=false, entityTag=null, brother=[]}, homePage={id=null, name=首页, url=/, type=false, entityTag=null, brother=[]}} ============
>
>
>
湖南武陵机械制造有限公司2024 年度企业社会责任报告

湖南武陵机械制造有限公司2024 年度企业社会责任报告

  • 分类:新闻快讯
  • 作者:
  • 来源:
  • 发布时间:2025-06-16 09:52
  • 访问量:0

【概要描述】

湖南武陵机械制造有限公司2024 年度企业社会责任报告

【概要描述】

  • 分类:新闻快讯
  • 作者:
  • 来源:
  • 发布时间:2025-06-16 09:52
  • 访问量:0
详情

扫二维码用手机看

上一篇
上一篇

推荐新闻

联系方式

CONTACT INFORMATION

地址:湖南省长沙市芙蓉中路三段398号新时空大厦23楼A区

电话:0731-85012302

          0731-85012301

E-mail:zg@hnzgzn.com

Hunan Zhong Gang Korea Co. Ltd.

Address:Room 503, 5, Dadong gil, Jung gu, Seoul, Republic of Korea (ZIP:12571)

Telephone: +82-2-6952-3129

微信公众号

扫一扫,关注我们

Copyright © 2018 版权所有  万象城手机在线官网      湘ICP备2022009187号-1      技术支持:中企动力 长沙   本网站已支持ipv4 ipv6双向访问   SEO导航